2018-2019年蓝天保卫战重点区域强化监督工作继续开展,3月1日工作组发现涉气环境问题40个,3月2日工作组发现未严格执行重污染天气应急响应问题13个(见附表)。
一、未严格执行重污染天气应急响应问题13个。
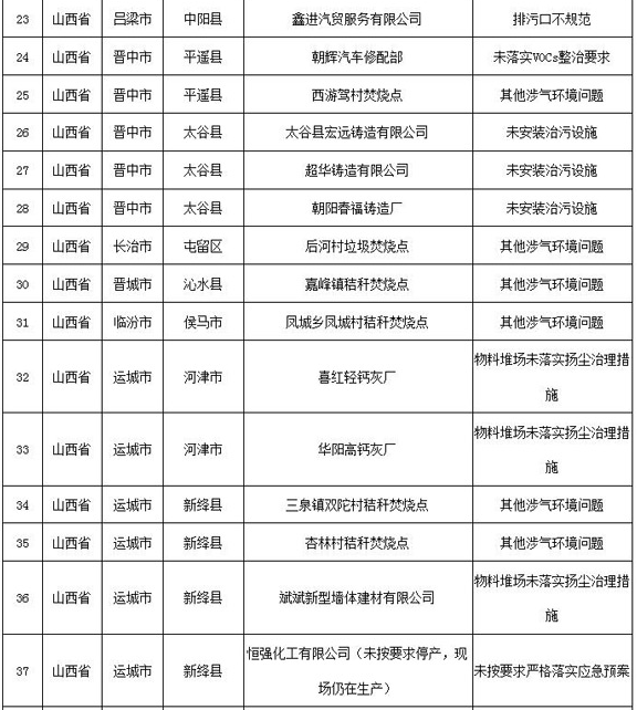
其中,河北省石家庄市新华区1家,唐山市古冶区2家,廊坊市广阳区1家、文安县1家,沧州市献县1家;山西省太原市小店区1家、杏花岭区1家,阳泉市矿区1家,运城市新绛县1家;山东省菏泽市定陶区1家;河南省安阳市龙安区1家、汤阴县1家。
二、发现涉气“散乱污”企业3家。
其中,山西省吕梁市临县1家;陕西省咸阳市高新区1家,渭南市合阳县1家。
三、工业企业未安装大气污染防治设施问题6个。
其中,北京市大兴区1家;山西省太原市迎泽区1家,晋中市太谷县3家;陕西省西安市蓝田县1家。
四、工业企业不正常运行大气污染防治设施问题4个。
其中,河北省秦皇岛市经济技术开发区1家;陕西省咸阳市高新区2家,西咸新区1家。
五、VOCs整治不到位问题3个。
其中,北京市延庆区1家;河北省石家庄市循环化工园区1家;山西省晋中市平遥县1家。
六、建筑工地扬尘管理问题3个。
其中,河北省邢台市南和县1家;山西省太原市万柏林区1家;陕西省西安市蓝田县1家。
七、物料堆场未落实扬尘治理措施问题7个。
其中,河北省廊坊市安次区1家;山西省运城河津市2家、新绛县1家;河南省安阳市龙安区1家,鹤壁市鹤山区2家。
八、排污口设置不规范问题3个。
其中,山西省吕梁市中阳县1家(废气仅通过墙壁开孔外排,未设置规范的排气筒);河南省安阳市龙安区2家(均为排气筒高度不足15米)企业废气排放口设置未达到环评要求。
九、其他涉气环境问题11个。
工作组发现,河北省石家庄市新华区秀玉街秀玉家园北侧;山西省长治市屯留区后河村,晋城市沁水县嘉峰镇,吕梁市岚县普明镇瓦窑村、岚县东村镇瓦窑村,晋中市平遥县西游驾村,临汾侯马市凤城乡凤城村,运城市新绛县三泉镇双陀村、新绛县杏林村;河南省开封市禹王台区开运驾校存在露天焚烧现象。河北省秦皇岛市经济技术开发区有1家企业存在工业粉尘无组织排放问题。
对上述问题,生态环境部已通过督办问题清单交办相关市、县(区)人民政府依法调查处理。
附表:




