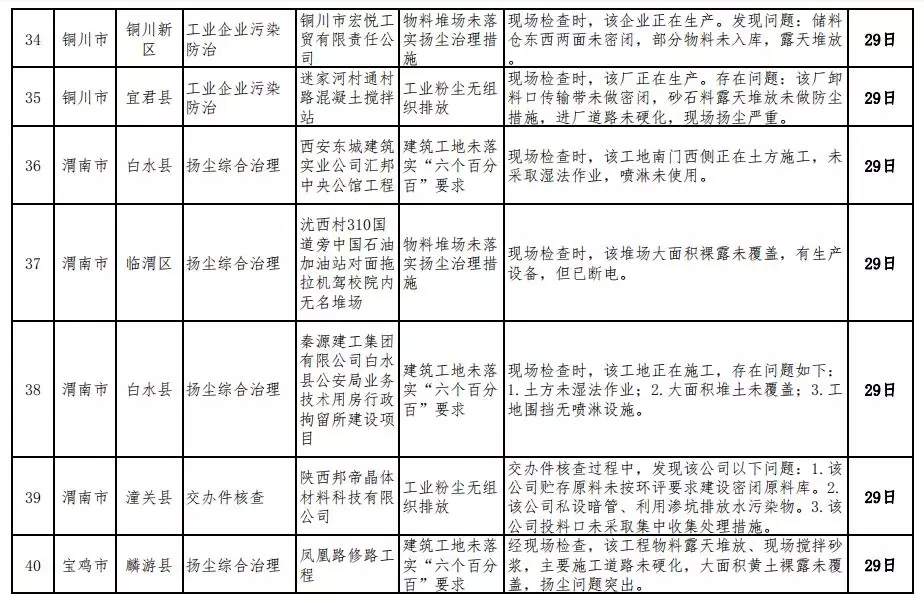
2019年3月27-30日,2018-2019年蓝天保卫战重点区域强化督查继续开展,按照工作方案要求,督查组对陕西省关中地区的县(市、区)进行督查,共检查点位781个,发现问题133个,转交我省督办70个(见附件)。
督办的70个环境问题,西安市24个、宝鸡市11个、咸阳市14个、铜川市7个、渭南市9个、韩城市3个、西咸新区2个,杨凌示范区无督办问题。
其中,重污染天气应急响应16家,占比22.86%;工业企业污染防治36家,占比51.43%;扬尘综合治理12家,占比17.14%;露天焚烧管控3家,占比4.29%;“散乱污”企业综合整治2家,占比2.86%;特别排放限值执行情况1家,占比1.43%。
对上述问题,已通过督办问题清单交办相关市、县(区)人民政府依法调查处理。










