欢迎访问陕西省核与辐射安全网!
|
今天是:
联系我们
网站首页
政策法规
法律
法规
部门规章
国家标准
规范性文件
电磁辐射
电磁辐射科普知识
电磁辐射动态
电离辐射
电离辐射科普知识
电离辐射动态
核安全文化
核安全文化科普知识
核安全文化动态
行业动态
行业动态
协会动态
党务专栏
会员之家
会员单位
会员服务
会员风采
证书查询
关于我们
协会简介
协会章程
协会机构
联系方式
行业动态
— news —
您现在的位置是:
首页
->
行业动态
->
行业动态
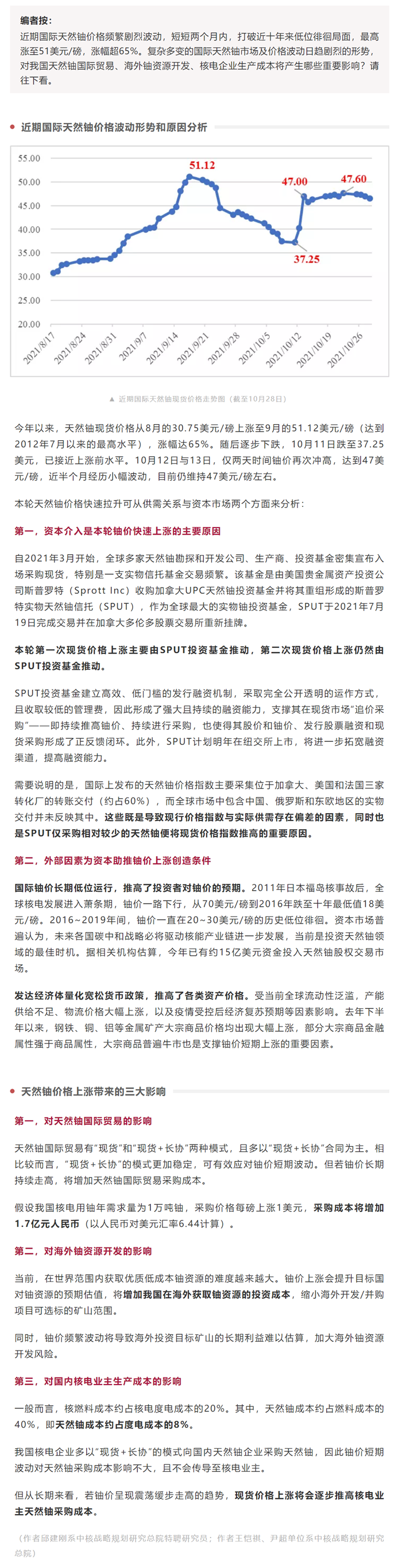
铀价格频繁波动,对我国核电发展有何影响?
发布时间:2021-11-19 浏览次数:443 次 来源:中国核工业
上一篇:
生态环境部部长黄润秋在《学习时报》发表署名文章《把碳达峰碳中和纳入生态文明建设整体布局》
下一篇:
核电历史上第一次在会议议程上占据重要位置
----- 政府网站 -----
中央人民政府
国家生态环境部
陕西省人民政府
陕西省生态环境厅
西安市人民政府
宝鸡市人民政府
咸阳市人民政府
铜川市人民政府
渭南市人民政府
延安市人民政府
榆林市人民政府
汉中市人民政府
安康市人民政府
商洛市人民政府
韩城市人民政府
----- 省内环保 -----
西安市生态环境局
宝鸡市生态环境局
咸阳市生态环境局
铜川市生态环境局
渭南市生态环境局
延安市生态环境局
榆林市生态环境局
汉中市生态环境局
安康市生态环境局
商洛市生态环境局
杨凌示范区生态环境局
韩城市生态环境局
陕西省固体废物信息
----- 省外环保 -----
生态环境部
环保部西北督查中心
北京市生态环境局
天津市生态环境局
河北省生态环境厅
山西省生态环境厅
内蒙古自治区生态环境厅
辽宁省生态环境厅
吉林省生态环境厅
黑龙江省生态环境厅
上海市生态环境局
江苏省生态环境厅
浙江省生态环境厅
安徽省生态环境厅
福建省生态环境厅
江西省生态环境厅
山东省生态环境厅
河南省生态环境厅
湖北省生态环境厅
湖南省生态环境厅
广东省生态环境厅
广西壮族自治区生态环境厅
海南省生态环境厅
----- 环保相关 -----
联合国环境规划署
中国环境科学研究院
中国环境监测总站
中国环境报社
中国环境信息化
中华环境保护基金会
中国环境保护产业协会
中国环境文化促进会
环保技术国际智汇平
浙江省辐射防护协会
广东省辐射防护协会
江苏省辐射防护协会
----- 会员单位 -----