
质子、重离子医疗到底是个啥?
提到质子治疗,小编不禁想起去年体坛最遗憾的事:马来西亚羽毛球名将李宗伟召开发布会,宣布正式退役。退役原因是他罹患早期鼻咽癌,虽然经过两个多月的治疗,癌细胞已经全部消除,但身体已经无法再承受高强度羽毛球训练,因此无奈只能结束自己19年职业生涯。而用短短两个月治愈李宗伟鼻咽癌的正是质子治疗。
下面小编就跟大家一起扒一扒质子、重离子医疗到底是个啥。
4月29日,原子能院自主研制的230MeV超导回旋加速器完成内靶束流调试,实现重要里程碑节点。据中核集团首席专家、原子能院回旋加速器研究设计中心主任张天爵介绍,后续回旋加速器团队将进一步完成整机调试等工作,最终实现癌症质子治疗的临床应用。

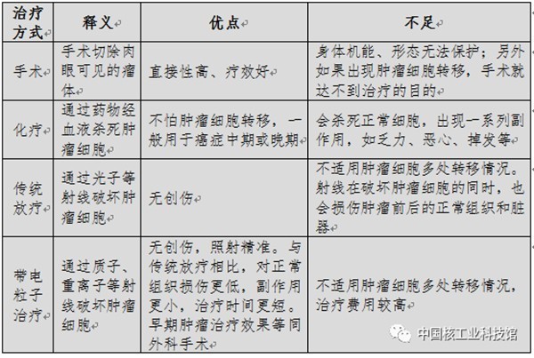
近十几年来癌症的发病死亡均呈持续上升态势,癌症已经成为严重威胁我国人群健康的主要公共卫生问题之一。临床中治疗癌症的主要方式包括手术治疗、化学药物治疗(简称化疗)及放射治疗(简称放疗)。其中放疗是核技术在医疗领域的应用之一,是利用不同能量的射线照射病灶来抑制和灭杀肿瘤细胞,最终实现根治或局部控制肿瘤的一种治疗方法。
癌症治疗方式大全

传统放疗手段主要是光子放疗(伽玛射线、X射线等),带电粒子治疗为升级版放疗,是国际公认的目前最先进的放疗技术,可以说是放疗界的“高富帅”,也被誉为21世纪最佳的癌症治疗法。相比于传统放疗,带电粒子治疗治疗有更好的治疗效果,可提高患者的生活质量。

介绍几个相关概念:质子指氢的原子核,带有正电荷。重离子是指质量数大于4的原子核,如碳—12、氖—22、钙—45、铁—56、氪—84等,也带有正电荷。这些带电粒子通过加速器被加速到光速的70%,大约21万公里/秒,变成穿透力很强的射线,对肿瘤进行照射,从而杀灭肿瘤。

传统的光子放疗在破坏肿瘤的同时,会不同程度地损伤肿瘤周围的正常细胞与组织。光子射线在进入体内时能量最强,随着进入体内深度的增加,能量逐渐减弱,即在整个照射路径上,光子均存在能量沉积,因此在破坏肿瘤细胞的同时,也会损伤肿瘤前后的正常组织和脏器。与之不同,质子、重离子射线只在达到预设的照射深度时会释放出最大能量,随后能量迅速跌落至近乎为零,这种物理特性称为“布拉格峰”。正因为具备这样的物理特征,质子、重离子治疗具有精准杀伤肿瘤组织、患者身体负担较轻、治疗疗程短、复发率低的优点。


质子、重离子治疗虽然有诸多优点,但也有其明确不适用的情况,如白血病等非实体性肿瘤、已发生多发转移的肿瘤,以及同一部位1年内接受过放射治疗或放射性粒子植入的情况。
其实质子治疗和重离子治疗也存在差异。重离子对癌细胞有更强的杀伤力,治疗时间比质子短一半左右,但是重离子治疗设备的投资是质子的两倍,这限制了它的发展。相对于重离子治疗,质子治疗的技术相对成熟,临床治疗病例样本丰富,在国际上发展较快。截止到2019年底,全球已有近百个粒子治疗中心,其中大部分为质子治疗中心。