欢迎访问陕西省核与辐射安全网!|今天是:

电离辐射

— ionizing —

您现在的位置是:首页 -> 电离辐射 -> 电离辐射科普知识

核事故发生时公众的受照途径及可采取的防护措施有哪些?

发布时间:2020-02-14  浏览次数:1316 次  来源:核辐社

一旦发生核事故,公众成员受到的照射可能是外照射或内照射,并可能来自各种不同的途径(见图1)。

图1 公众受照途径

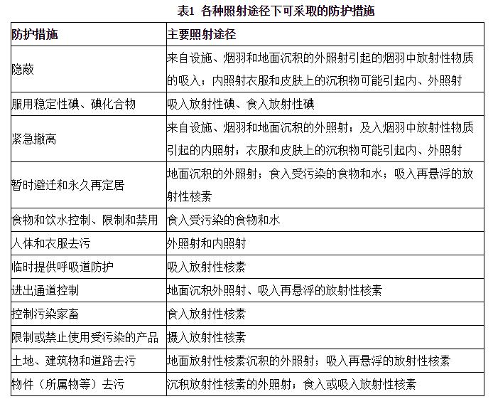
事故情况下,可用来避免或限制辐射照射的防护措施因照射途径而异,主要防护干预措施有:隐蔽、服用稳定碘、撤离、临时迁移和食物控制等(见表1)。

网站首页|政策法规|电磁辐射|电离辐射|核安全文化|行业动态|会员之家|关于我们

主办单位:陕西省核与辐射安全网  邮箱:sxsfsxh@163.com  地址:陕西省西安市西影路301号  电话:029-854562212

Copyright © 2002-2025 陕西省核与辐射安全协会  陕ICP备18019836号-1  陕公网安备61019002003073